1

Indledning

I den første evalueringsrapport om gennemførelsen af direktiv 2005/65/EF – som Kommissionen vedtog i 20091 – blev det anført, at et betydeligt antal medlemsstater havde vanskeligt ved at gennemføre direktivet fuldt ud i praksis, hvilket skulle være sket senest den 15. juni 2007. En af de største vanskeligheder var fastlæggelsen af en havns grænser i sikkerhedsmæssig henseende. Denne vanskelighed blev afspejlet i medlemsstaternes forskelligartede tilgange til fastlæggelsen af grænserne for de havne, der er omfattet af direktivet.

I overensstemmelse med konklusionerne i rapporten gav Kommissionen Det Fælles Forskningscenter2 (JRC) til opgave at foretage en undersøgelse med fokus på metoder og tekniske midler til effektiv gennemførelse af direktivet (undersøgelse af tekniske aspekter af sikkerhed i havneområdet – TAPS II). Fastlæggelsen af havnegrænser er et af de centrale spørgsmål, der blev behandlet i undersøgelsen, hvori de forskellige relevante parametre blev angivet (afsnit 2), og en metode (afsnit 3) baseret på en systematisk proces for fastlæggelse af havnegrænser blev opstillet.

Fastlæggelsen af havnegrænser er naturligt knyttet til havnesårbarhedsvurderinger og sikringsplaner. Ifølge direktivets artikel 10 skal medlemsstaterne sørge for, at havnesårbarhedsvurderinger og sikringsplaner revideres mindst en gang hvert femte år. I konklusionen i sin anden rapport3 om gennemførelsen af direktiv 2005/65/EF gav Kommissionen udtryk for den opfattelse, at den metode, der er udviklet i TAPS II-undersøgelsen, med fordel kunne anvendes til at revidere havneafgrænsningerne, hvor det måtte være nødvendigt.

Retningslinjerne for fastlæggelsen af havnegrænser er vedtaget af medlemsstaternes repræsentanter i MARSEC-udvalget.

2

Parametre, der har betydning for fastlæggelsen af havnegrænser (TAPS II-undersøgelsen)

2.1

Elementer, der binder en havn sammen

Som et ægte synergisk system kan havnen ikke fungere uden hjælp fra en række aktiviteter og/eller tjenester. Havnesystemets sikkerhed afhænger af sårbarheden af hver enkelt af dets bestanddele, uanset hvor de befinder sig.

En havn har ligesom ethvert andet system eller enhver anden organisation langt større kontrol over sine interne bestanddele end over de eksterne systemer/tjenester, når det gælder planlægning og gennemførelse af sikringsforanstaltninger.

Direktiv 2005/65/EF supplerer de sikringsforanstaltninger, der blev indført ved forordning (EF) nr. 725/2004 om bedre sikring af skibe og havnefaciliteter, ved at udvide sikringsordningen til hele havnen og ikke kun grænsefladen mellem skib og havnefaciliteter. Der er nogle grundlæggende elementer, som binder forskellige områder, aktiviteter, installationer, infrastrukturer og organisationer sammen til én enhed i det, der normalt forstås ved en havn.

Før man går ind i mere detaljerede overvejelser om, hvordan havnenes sikkerhedsmæssige grænser skal fastlægges, og hvor de skal ligge, er det vigtigt at have en fælles forståelse af, hvornår havne eller andre faciliteter, terminaler, installationer, lystbådehavne osv. er del af én enkelt havn, for så vidt angår sikkerhedskrav, og hvornår de ikke er. De faktorer, der indgår i beslutningen, er de fælles vigtige dele af en havn, der binder havnen sammen. En ikke-udtømmende prioriteret liste over sådanne sammenbindende elementer kunne være:

  1. fælles primær havneinfrastruktur som bølgebrydere, mole osv.
  2. fælles vigtige havnetjenester såsom lodsning, bugsering, fortøjning, bådførere (almindeligvis kendt som teknisk-nautiske tjenesteydelser)
  3. fælles vandområder, ydre og indre vandveje og ankerpladser
  4. fælles adgangsveje på land (vej og jernbane) og netværk
  5. fælles generelle havnetjenester som bunkring, vandforsyning, affaldsmodtagelse, skibsudrustning, reparation og vedligeholdelse, IKT-støtte
  6. fælles redningstjenester og trafikkontrolsystemer på vandet (VTS), som regel udført af en enkelt enhed for hele havneområdet
  7. fælles støttetjenester som klarerere, speditører, banker, forsikringsselskaber, private sikkerhedsfirmaer, jernbane- og busoperatører mv.
  8. andre geografiske, orografiske og morfologiske forhold samt havnens indretning.

Havnefaciliteter eller andre faciliteter, installationer, enheder eller områder, der deler sådanne elementer, udgør i praksis en del af samme systemiske enhed (havnen) og bør betragtes som sådan i havnesårbarhedsvurderingen og -sikringsplanen.

Sådanne elementer, der binder havnen sammen, kan i hvert enkelt tilfælde angives og evalueres i den indledende fase af havnesårbarhedsvurderingen4.

2.2

Type af havnefacilitet, område eller infrastruktur

Klassificeringen af havne kan afhænge af flere faktorer: fragttype (passager, færge, bulk, olie, gas, container, multifunktionel), geografisk placering, adgang til hav og land, bymæssigt aspekt eller administrativ model.

Fastlæggelsen af havnegrænserne afhænger af havnens type samt af typen af terminaler, infrastruktur og anlæg. Hvis en havn, en terminal eller et havneområde har stor betydning, bør følgende iagttages:

  • Fremgangsmåden ved risikovurderingen er mere kompleks, idet der skal tages behørigt hensyn til alle havnens karakteristika, sårbarheder og potentielle virkninger i og uden for havnen
  • Sikkerhedsforanstaltningerne skal være mere effektive i forhold til de tre sikringsniveauer
  • Yderligere tilstødende områder skal muligvis inddrages i havnesikringsordningen for at forbedre havnens samlede sikkerhed i forhold til havnesårbarhedsvurderingen.
2.3

Havnestørrelse

Uanset størrelsen har havne som regel den samme struktur og samme typer af tjenesteydelser. Små havne er ikke så komplekse som store havne, og selv om forholdet mellem tjenesteydelserne, de offentlige myndigheder, interessenterne og værtsbyerne kan være enklere, er processen til fastlæggelse af havnegrænser ikke i væsentlig grad forskellig. Mindre kompleksitet kan føre til nemmere løsninger og kan reducere den tid, det tager at fastlægge havnegrænserne.

Større havne har ofte en meget kompleks indretning, hvor en bred vifte af aktiviteter, brancher, forbindelsesarealer og byområder sameksisterer som følge af den gradvise udvikling gennem årtier eller århundreder. Disse havne er for det meste multifunktionelle og kan næppe klassificeres anderledes. Dette øger kompleksiteten af havnens indretning, funktioner og forholdet til myndigheder eller andre enheder.

2.4

Administrative havnegrænser

Havnen som enhed er defineret som helheden af de elementer og aktiviteter, den består af, hvilket giver en komplet beskrivelse af dens grænser. Et godt udgangspunkt er først at betragte havnens administrative grænser og derefter vurdere, om de er i overensstemmelse med formålene med havnesikringen i forhold til den fremtidige planlægning. I de fleste tilfælde fastlægger de administrative grænser statens eller andre offentlige enheders ejerforhold, men har ikke haft sikkerhedsformål for øje. Fastlæggelsen af havnegrænserne i forhold til havnens vigtigste aktiviteter, tjenester og formål er en tilgang, som er forenelig med havnen som et funktionelt system.

2.5

Krydssårbarhed

Havneområders sårbarhed afhænger af deres egne sikkerhedsmæssige tiltag samt sårbarheder i de havneområder og faciliteter, de støder op til eller interagerer med. Desuden påvirkes hele havnens sårbarhed af hvert enkelt anlægs eller havneområdes sårbarhed. Tilstedeværelsen af farligt gods skal overvejes nøje for hele havnens vedkommende og ikke kun vurderes i en sårbarhedsvurdering af havnefaciliteter5.

2.6

Muligheder for at trænge ind på havneområdet

Potentielle angribere kan måske finde et let gennemtrængeligt hul i havnens sikringssystem i et område, der støder op til deres egentlige mål. Havneområder, der er lette at trænge ind på for personer udefra, er en udfordring for hele havnens sikringssystem, også selv om de ikke i sig selv er kritisk sårbare.

2.7

Ensartede og kontinuerlige sikkerhedsforanstaltninger

Sikkerheden skal være ensartet og kontinuerlig for at være effektiv. Hvis nogle områder er beskyttede, og andre er helt åbne og ubeskyttede, er sidstnævnte et svagt led, der kan påvirke sikkerheden i hele havnen. Zoner/områder inden for havnesikringsgrænserne kan indgå af hensyn til kontinuiteten.

2.8

Klynger af havneområder

Som det fremgår af direktivets bilag II, kræves der ikke samme forebyggende foranstaltninger og adgangskrav for alle havneområder. Klynger af havneområder kan afgrænses med henblik på at anvende ensartede sikkerhedsforanstaltninger.

2.9

Sikringsniveauer

Havnesikringsplanen (PSP6) indeholder sikkerhedsforanstaltninger, der skal håndhæves i henhold til 3 sikringsniveauer7. For nogle områder skal adgangskontrol eller sikkerhedskrav kun træde i kraft på sikringsniveau 2 eller 3. Mange områder kan være helt åbne og uden restriktioner for adgang på grund af deres karakter eller havnens indretning som byområde eller offentlig infrastruktur, og de behøver ikke at være lukkede på sikringsniveau 1. Imidlertid bør disse områder anses for at ligge inden for havnesikringsgrænserne, således at der kan iværksættes adgangsbegrænsninger, når det er nødvendigt.

2.10

Supplerende bemærkninger

Før hovedspørgsmålet i dette afsnit behandles, følger nedenfor nogle bemærkninger og iagttagelser.

a. Adgang til havnen/området fra søsiden

Ifølge artikel 3, nr. 1), i direktiv 2005/65/EF er en "havn" ethvert specifikt land- og vandområde, som de pågældende medlemsstater har afgrænset, bestående af anlæg og udstyr, som tjener til at lette kommerciel søtransport. Ordene "land" og "vand" skal vurderes nøje. Mens sikringsplanen for havnefaciliteter8 primært beskæftiger sig med grænserne mod land, så bør havnesikringsplanen også omfatte vandområdet for at styrke havnefaciliteternes sikkerhed.

Vandområdet giver fælles hav-, flod- eller kanaladgang til havnefaciliteter og andre havneområder og bidrager betydeligt til integrationen af hele havnesystemet. Vandområdet er et stærkt sammenbindende element, som i høj grad skal tages i betragtning ved fastlæggelsen af
havnegrænser.

b. Havnesikringssektorer

Havneområder kan ofte opdeles i ganske ensartede sektorer. I nogle havne giver eksistensen af en gruppe havnefaciliteter (PF'er), der støder op til hinanden, mulighed for etablering af en godt indhegnet og lukket, sikker sektor, der omfatter mere end én PF, og som man kan komme ind i gennem en eller flere porte.

Det er muligt at afgrænse ensartede områder, hvor der kan anvendes adgangskontrol eller, hvis dette ikke er tilfældet, hvor der kan gennemføres andre ensartede sikkerhedsforanstaltninger. Det vil sige, at det er muligt at afgrænse klynger af ensartede områder i forhold til adgangskrav, risikovurdering og andre involverede parametre.

3

TAPS II-metoden

Den foreslåede metode er resultatet af en systematisk tilgang, hvor havnen betragtes som en kompleks enhed, hvis sikkerhed eller sårbarhed afhænger af alle dens bestanddele. Metoden bør anvendes på alle havne, der er relevante i henhold til direktiv 2005/65/EF9.

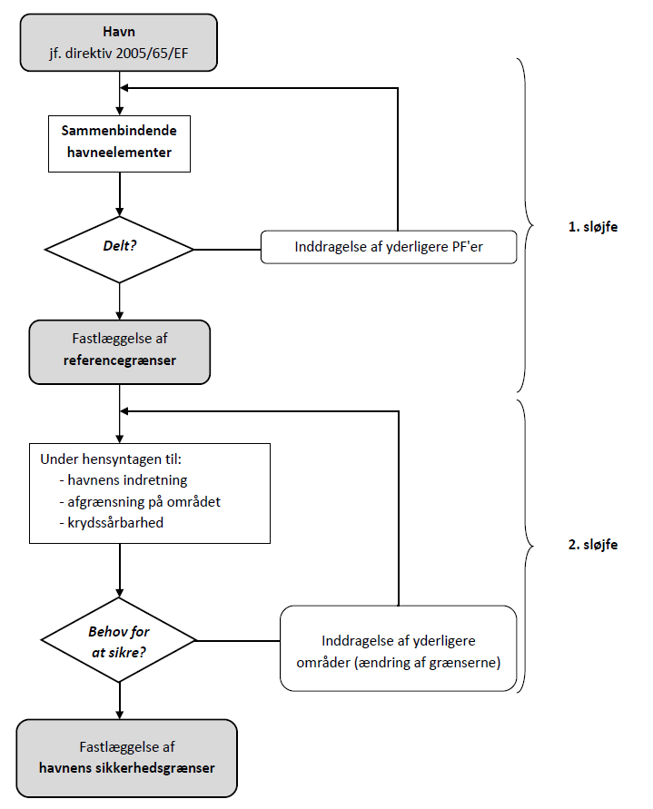
Metoden består af to grundlæggende tjek/kontroller, der er beskrevet i de to sløjfer i figur 1. Den første definerer, hvilke havnefaciliteter og andre elementer der skal betragtes som en del af den samme havn, mens den anden fastlægger effektive havnesikringsgrænser gennem en sikkerhedsanalyse.

Det første trin i metoden går ud på at fastslå, om havnen som indledningsvis afgrænset, dvs. i henhold til dens administrative grænser, reelt ligger for sig selv, eller om yderligere havnefaciliteter må inddrages. Kriteriet er, om den deler en eller flere vigtige havneelementer (eller elementer, der binder havnen sammen som beskrevet i afsnit 2.1) med en eller flere andre havnefaciliteter. Hvis to eller flere havnefaciliteter deler adgang fra sø- og landsiden og andre vigtige tjenester, vil de sandsynligvis være en del af den samme havn. Omvendt kan den første sløjfe springes over, hvis en havnefacilitet ligger isoleret, og hvis ingen af dens vigtige elementer deles med nogen anden havnefacilitet.

Når det er fastlagt, hvilke havnefaciliteter der indgår i havnen, er næste trin i metoden den anden sløjfe, som går ud på at fastlægge grænserne for havnesikringen. Det skal vurderes, om havnens referencegrænser (i de fleste tilfælde vil dette være de administrative grænser) kan fungere som havnesikringsgrænser, og hvis det er nødvendigt, ændres de. I en iterativ proces sammenholdes havneindretningen og klynger på området med analysen af sårbarheder, krydssårbarheder og påvirkninger. I henhold til metoden kan yderligere områder eventuelt anses for at ligge inden for havnesikringsgrænserne. Det bemærkes, at selv om bestemte områder anses for at ligge inden for havnesikringsgrænserne, betyder dette ikke, at de beskyttes, eller at der anvendes adgangsbegrænsning. Dette kan være en del af havnesikringsplanen og kan variere i forhold til det krævede sikkerhedsniveau.

 

Figur 1: Metode til fastlæggelse af havnesikringsgrænser – flowdiagram

Hvert af de ovenfor nævnte trin er yderligere forklaret i de følgende underafsnit:

a. De elementer, der udgør havnen, og referencegrænser

Det første trin består i at angive alle havnens vigtige elementer ved at lave en liste over alle havnefaciliteter, herunder lystbådehavne, fiskerihavne og enhver anden facilitet, kyst/lokalitet, der fungerer som havn, inden for et område, hvor interaktioner kan forventes.

Tabel 1 viser i første kolonne alle vigtige havneelementer, der betragtes som sammenbindende elementer, opstillet over for hver enkelt havnefacilitet. Typisk omfatter disse elementer vandområder, adgang til havet, adgang til land, vigtig infrastruktur og vigtige tjenester. Formålet er at angive forholdet og den indbyrdes afhængighed mellem dem for at finde ud af, om disse havnefaciliteter udgør dele af samme havn.

Tabel 1 indeholder et eksempel: Havn A, for hvilken sikkerhedsgrænserne skal fastlægges, kunne muligvis have fælles elementer med havnefaciliteterne PF 1 PF 2, PF 3 og PF 4. Disse enheder har fået hver sin kolonne i tabellen, mens havnens sammenbindende elementer er angivet i linjeoverskrifterne. Alle vigtige/sammenbindende elementer i havn A er angivet i kolonne 2. For hver af havnefaciliteterne vurderer man så, om de deler havn A's vigtige/sammenbindende elementer. I overensstemmelse hermed angiver man i hver enkelt celle i tabellen en af følgende vurderinger:

FS  Deler fuldt ud, hvis det sammenbindende element i vid udstrækning deles med havn A

PS  Deler delvis, hvis det sammenbindende element kun i beskedent omfang deles med havn A

----  Ingen deling, hvis det sammenbindende element slet ikke deles med havn A

Farven på PF xx-kolonnen angiver, om PF xx bør eller ikke bør anses for at ligge inden for havn A. I tabel 1 bør PF 1 f.eks. klart være en del af Havn A, og PF 2 bør medtages, men ikke PF 3 og PF 4.

Hvis havn A omfatter PF 1 og PF 2, er havnens referencegrænser i så fald grænserne10 for PF 1 + PF 2 + relevante områder af vigtige/sammenbindende elementer for havnen, og det er så udgangspunktet for den efterfølgende analyse.

Tabel 1: Eksempel på opstilling af de vigtige elementer, der udgør en havn, i forholdet mellem den pågældende havn og de tilstødende havnefaciliteter11

Sammenbindende elementer

Havn A: Identifikation

PF 1

PF 2

PF 3

PF 4

Væsentlig infrastruktur

Bølgebryder, kajer

FS

PS

PS

--

Vigtige tjenester

Lodsning, bugsering, fortøjning, bådførere

PS

PS

PS

PS

Vandområder

Sejlrende ifølge kort, ankerpladser

FS

PS

--

--

Adgang mod land

Adgang til national hovedvej

PS

PS

--

--

Generelle tjenester

Bunkring, forsyninger, affaldsmodtagelse

PS

PS

--

--

Redningstjenester

FS

FS

FS

FS

Støttetjenester

PS

PS

PS

PS

Andet

PS

PS

PS

PS

b. Angivelse af havnens aktiver og infrastruktur

Efter fastlæggelse af referencegrænserne bør fælles vigtige elementer og havnefaciliteter, herunder lystbådehavne, anløbspladser for fiskefartøjer samt skibsværfter og andre elementer (områder, aktiver og infrastruktur) angives af sikkerhedsmæssige årsager med henblik på at fastlægge de endelige havnesikringsgrænser. Disse elementer er ikke nødvendigvis havneområder.

Områder, der skal beskyttes, kan også ligge uden for havnens referencegrænser (f.eks. strøm- eller vandforsyning, fysiske og it-baserede vigtige systemer, redningstjenester osv.). Områder, der huser sådanne vigtige elementer, skal indgå i havnesikringsplanen, selv om de ligger adskilt fra havnen, dvs. fysisk uden for.

Alle disse områder/elementer skal angives og afmærkes på havnekortet, før der fortsættes til det tredje trin, som vedrører havnens indretning.

 

c. Vurdering af havnens indretning

Når havnens vigtige aktiver og infrastruktur er opstillet, er vurderingen af havnens indretning en vigtig fase for at verificere de deraf følgende havnesikringsgrænser. Havnesikringsgrænserne bør ideelt set omfatte alle havnefaciliteter, alle vigtige havneelementer, aktiver og infrastruktur, men de skal også være praktiske og håndterbare12 for at opfylde deres sikkerhedsmæssige rolle.

Som en logisk konsekvens af evalueringen af havnens indretning og afhængigt af placeringen af faciliteter og relevante områder er det muligt at verificere potentiel krydssårbarhed mellem de forskellige dele af havnen. Det bør således undersøges, om det er muligt at inddrage yderligere områder, som kan have indflydelse på sikkerheden i havnen. Et relevant eksempel er forbundne vandområder, hvor det nogle gange er det umuligt at nå en velafgrænset havnefacilitet fra landsiden, mens det er let at gøre det fra søsiden.

Inddragelsen af havnens vandområder skal overvejes nøje, ikke kun på grund af de særlige faciliteter, de har tilknytning til, men også af en anden logisk grund: vandområder, der beskyttes af de samme strukturer på søsiden, hænger i høj grad sammen. Det samme gælder ankerpladser og vandveje. Det er også vigtigt at understrege, at trafikovervågningssystemer, der er nyttige og ikke kun bruges af sikkerhedsmæssige årsager, men også af sikringsmæssige årsager, forvaltes af myndighederne for hele havneområdet. Dette kan betragtes som et ekstra sammenbindende element.

Der må også tages højde for eksistensen af byområder eller andre helt åbne områder, der ligger meget tæt på havnefaciliteter eller på andre følsomme land- eller vandområder. Havneområder, som ikke længere har en havnefunktion, kan holdes ude fra havnesikringsgrænserne; det gælder især faciliteter, der er taget ud af brug eller er blevet forladt, og som er omdannet til f.eks. rekreative centre, museer, biografer, fritidsaktiviteter, butikker og supermarkeder.

Hvis et område helt eller delvis er holdt uden for havnesikringsgrænserne, betyder det, at området ikke har indflydelse på havnens sikkerhed. Medlemsstaterne skal sikre, at der i sådanne områder anvendes tilstrækkelige kontrol- og sikkerhedsforanstaltninger, der er mindst lige så effektive som dem, der kræves for lignende områder uden for havnen.

Hvis krydssårbarhed eller havneindretningen gør det nødvendigt, medregnes yderligere områder som liggende inden for havnens grænser, også selv om de ikke er direkte relateret til havneaktiviteterne. Behovet for at tage hensyn til orografi, vejnet eller havneinfrastruktur kan også gøre det nødvendigt at inkludere ekstra områder.

Disse yderligere områder er angivet i tabel 2. I den første og anden kolonne identificeres og organiseres elementerne, mens den tredje kolonne indeholder en prioritering af behovet for at medregne dem som liggende inden for havnesikringsgrænserne. I overensstemmelse hermed er hver af cellerne i kolonne 3 udfyldt med en af følgende prioriteter:

1 Prioritet 1: skal medregnes

2 Prioritet 2: skal overvejes

Skal ikke medregnes

Sikkerhedsforanstaltningerne finder ikke anvendelse på områder, der ikke tages i betragtning i forbindelse med denne proces, da områderne ikke bidrager til havnens sikkerhed.

Tabel 2: Yderligere områder/aktiver/infrastruktur, der muligvis skal være omfattet af havnesikringsgrænserne

Områdeklassifikation

Supplerende elementer

Prioritet

A 1 (ikke-operationel)

Strømforsyning, sektor 1

1

A 2 (ikke-operationel)

Industriområde, sektor 2

2

A 3 (offentligt område)

Restauranter, butikker og caféer, sektor 3

3

A 4 (offentligt område)

Parkeringspladser, sektor 4

1

A 4 (offentligt område)

Banegård, sektor 3

2

A 5 …

d. Havnetype, havnestørrelse og afgrænsning af klynger i området

Havnetypen, typen af havnefaciliteter samt kategorien af trafik og aktiviteter, der findes inden for havnens grænser, er andre parametre, der skal overvejes ved fastlæggelsen af prioriteterne. Jernbanespor og jernbanetilkørsler vil nødvendigvis præge en containerhavn, mens rørledninger og andre lignende indretninger er karakteristiske for en oliehavn.

Der bør omhyggeligt tages stilling til tilstedeværelsen (permanent eller lejlighedsvis) af farligt gods eller farlige stoffer – ikke kun med henblik på at opretholde et acceptabelt sikkerhedsniveau, men også for at vurdere og dæmme op for de potentielle negative virkninger af en sikringsrelateret hændelse. Hvad angår højrisiko-faciliteter, kan behovet for at have en mere effektiv "dobbeltbarriere" medføre, at yderligere land- eller vandområder skal medregnes som havneområde i forhold til havnesårbarhedsvurderingen.

I henhold til den systematiske tilgang medregnes alle de områder, der spiller en vigtig rolle i havnens økonomi, eller hvor vigtige aktiver er placeret, inden for havnesikringsgrænserne. Der kan være forskellige krav til adgang i forskellige områder. Mange områder kan være helt åbne for offentligheden, i hvert fald på sikringsniveau 1.

Udefra kommende personers mulighed for at trænge ind på et område skal betragtes ud fra et mere komplekst synspunkt og sammenholdes med behovet for adgang og adgangsrestriktioner13. Samspil mellem aktiviteter, der ikke er ensartede, inden for et område eller et system kan forstærke risiciene. Inden for havneområdet skal afgrænsede, ensartede områder identificeres i forhold til adgangskontrol.

Afgrænsede, ensartede områder (med ensartede sikkerhedskrav) har åbenlyse skalaeffekter. Tabel 3 viser et eksempel på mulige ensartede områder og anvendte sikkerhedsforanstaltninger.

Tabel 3: Klynger inden for havnesikringsområdet

Havnesikring – klynger

Områder

Adgangskrav

Adgangskontrol

Niveau 1

Adgangskontrol

Niveau 2

Adgangskontrol

Niveau 3

Andre sikkerhedsforanstaltninger

CL #1

PF1, PF2 PF3

Adgang forbeholdt autoriseret personale (fastansatte, betroede, vikarer)

Adgangskontrol (procedurer, tekniske midler) af biler, lastbiler og fodgængere mv.

Adgangskontrol (procedurer, tekniske midler) af biler, lastbiler og fodgængere

mv.

Adgangskontrol (procedurer, tekniske midler) af biler, lastbiler og fodgængere mv.

Videoovervågning (SL 1-3)

Patruljering (SL 2-3)

CL #2

Offentligt område sektor 1

Åbent for offentlig brug (ubegrænset, uden identifikation)

Ingen adgangskontrol

Ingen adgangskontrol

Adgangskontrol (procedurer, tekniske midler) af biler, lastbiler og fodgængere mv.

Skiltning

Bevidstgørelse af offentligheden

Andre sikkerhedsforanstaltninger

Patruljering (SL 3)

CL #3

Herudover kan de relevante genstande for havnesikring klassificeres i klynger i forhold til de forventede virkninger af en mulig hændelse, og i den forbindelse kan følgende kategorier angives:

• Kat. A: genstande, der vil forårsage mange ofre, skade landets økonomi, skade miljøet betydeligt og være et chok for samfundet, hvis de med vilje blev ødelagt

• Kat. B: genstande, der vil forårsage nogle ofre, skade den regionale økonomi og være til ulempe for miljøet, hvis de med vilje blev ødelagt

• Kat. C: genstande, der ikke vil forårsage skade som angivet for kategori A og B.

Sådanne klynger kan være nyttige, når det skal besluttes, hvilke sikkerhedsforanstaltninger der skal anvendes på havneområder. De fastlægges ud fra en kompleks vurdering, som blandt andet omfatter en samlet afvejning af adgangskrav i forhold til de mest sandsynlige følger af mulige hændelser.